Simple Solutions to Complex Engineering Problems
MENU
Skip menu
会社概要
スートラシステムズ について
会社情報
オフィスのご紹介
エンジニアリングサービス
エンジニアリングデザインサービス
エンジニアリング解析
ドキュメント作成
CAM サービス
ソフトウェア ソリューション
テクノロジー
エンジニアリング ・ソリューション
エンタープライズ ・ソリューション
パッケージ ソリューション
Falcon プリ/ポストプロセッサ
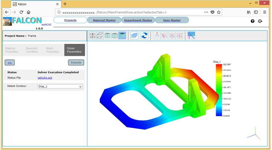
webFalcon : WEB版 FEAソフトウェア
HawkEye
プロセス
プロジェクト管理
QCD 活動
Search for:
webFalcon-Result
HOME
»
パッケージ ・ソリューション
»
webFalcon : WEB版 FEAソフトウェア
»
webFalcon-Result
webFalcon-ProjectList
webFalconWizard